公眾期盼已久的“粵車南下”香港政策,10月31日正式公布。
記者從廣東省公安廳、廣東省交通運輸廳獲悉,“粵車南下”香港政策分為香港口岸停車場政策和粵車進入香港市區兩項政策,第一批先開放4個城市(廣州、珠海、江門、中山),半年后推廣到全省其他地市。2025年10月31日,《廣東省機動車經港珠澳大橋珠海公路口岸入出香港口岸自動化停車場的管理辦法》《廣東省機動車經港珠澳大橋珠海公路口岸入出香港的管理辦法》同時對外公布。
從2025年11月1日9時起,香港機場管理局開始接受廣東私家車車主預約香港機場停車泊位申請,從11月15日零時起,獲準的廣東私家車車主可以駕車經港珠澳大橋珠海公路口岸駛入香港口岸自動化停車場。
從2025年11月1日9時起至11月20日24時止,符合進入香港市區條件的廣東私家車車主可以報名參加首批12月份受理名額(按每日受理100個、17個工作日計算,共1700個)的抽簽,11月23日10時抽簽、12月9日9時接受中簽者申請,從12月23日零時起,獲準的廣東私家車車主就可于成功預約后駕車經港珠澳大橋珠海公路口岸駛入香港市區。
長期以來,粵港兩地一直緊密溝通合作,共同推動實施一系列車輛跨境通行政策,對促進兩地經濟社會融合發展發揮了重要作用,特別是“港車北上”順利落地實施,已成為粵港澳大灣區規則銜接、機制對接的典型案例。此次,“粵車南下”香港政策的公布實施,是我省貫徹落實黨中央決策部署、服務港澳工作大局、推進粵港澳大灣區建設的重大舉措,也是粵港兩地近年來繼“港車北上”政策之后成功合作的又一項重大利好。
政策實施后,內地居民駕車到香港國際機場乘坐飛機,或者往來粵港兩地經商、就業或者探親、旅游等出行將更加方便,對于進一步強化內聯外通、雙向奔赴,實現更為密切、更為自主的人來人往、車來車往,促進香港與內地人員和車輛往來便利化、促進粵港兩地融合發展具有積極意義。
據了解,“粵車南下”香港兩項政策亮點多,車主跨境出行更加便利。在香港口岸停車場政策方面:一是申請條件寬松。內地居民持有居民身份證的,就可以為本人登記持有的1輛廣東省機動車(車身大小不大于5.8(長)×2.05(寬)×2.05(高)米且含駕駛人座位數不超過9座的非營運小型載客汽車)申請,以“先到先得”方式預約停車場泊位。二是簡化申辦手續。對符合預約申請香港口岸停車場的廣東省機動車,無需懸掛香港號牌,駕駛人無需換領香港駕駛執照,有效減少車主申辦時間、降低費用成本。三是創新申辦模式。按照“高效、便捷”原則,推出泊位預約、海關邊檢備案同步辦理的一站式預約平臺,申請人通過“香港國際機場自動化停車場網上預約平臺”實現申請材料一次交、跨部門一網辦。四是推出短期保險產品。為便利申請人,香港機場管理局與香港保險公司合作在香港口岸停車場預約平臺推出一次性(最短1天)第三者責任保險,供申請人選擇購買。
在粵車進入香港市區政策方面:
一是申請門檻低。實行“1人1車”,廣東第一階段廣州、珠海、江門、中山4市私家車(車長小于6米且不超過8座)車主年滿18周歲、有內地居民身份證就可申請。相比其他車輛跨境通行政策,沒有投資納稅、特定身份等條件限制。
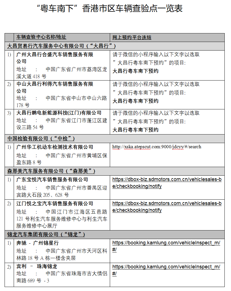
二是申辦手續便捷。創新申辦模式,依托國際貿易“單一窗口”建設統一信息化平臺,實現公安交管受理、海關邊檢備案、口岸通關等數據信息共享共治,申請材料一次提交、跨部門網上申辦。車主不用去香港,可就近到香港委托的查驗點辦理驗車、經香港運輸署指定信息系統辦理香港牌證等手續,減少跨境跑動。
三是海關備案一網通辦。將海關備案手續融入整體辦理流程,依托粵港兩地政府搭建的統一平臺,共享接收由車主提交并經粵港兩地政府主管部門核準的數據信息,在內部作業系統中完成海關備案手續,無須車主親自到窗口辦理,全面實現無紙化、網上辦。
四是邊檢備案查驗簡便高效。邊檢機關優化備案查驗流程,通過數據精準對接和信息系統功能升級,備案手續實現網上自動完成,免予車輛和駕駛人現場備案采集。內地駕駛人持電子出入境證件,可直接經大橋口岸車輛“一站式”通道自助查驗通關,進一步提升通關體驗感。
五是口岸通關舒適高效。改造優化港珠澳大橋珠海公路口岸通關流線,升級“一站式”車輛通關系統,滿足車輛、人員查驗需求,實現“車輛一次停靠、系統一次放行”,車輛通關效率和人員通關體驗進一步提升。
根據粵港雙方共識,政策實施初期,粵車進入香港市區的每個工作日受理車輛申請數量為100輛,以后根據實施情況逐步增加。由于符合條件的廣東私家車數量較多,為體現政策公平性,申請車輛入境香港市區的,必須先報名抽簽,中簽后才能提交申請材料。獲準的廣東私家車入出香港口岸自動化停車場或者香港市區只能通行港珠澳大橋珠海公路口岸,不能通行其他公路口岸。進入香港口岸停車場車輛,應當自進入香港之日起6個月內駛離香港、返回內地;進入香港市區車輛,則必須同時懸掛廣東和香港的機動車號牌,隨車持有符合香港法規的有效車輛保險憑證以及展示相關許可證,單次在香港連續停留不得超過3天。車輛每次進入香港口岸自動化停車場,或者進入香港市區前均須提前向港方預約(進入香港市區車輛每天限額100輛),獲準后方可一次入出。


特別提醒
香港道路交通規則、駕駛習慣與內地存在較大差異,廣東私家車車主及駕駛人在駕車駛入香港前,需要提前熟悉了解香港道路交通法律法規,提升交通安全意識,文明駕駛、安全行車。內地居民駕車經港珠澳大橋粵港口岸通關時,須遵守內地及香港出入境法律法規,配合口岸執法人員做好查驗監管,切勿利用私家車實施或參與偷渡、走私、攜帶違禁品、組織非法營運、超規定范圍行駛等違法違規活動。根據粵港雙方達成共識,對廣東私家車車主或者駕駛人駕車臨時入出香港期間發生違法違規行為的,除依據相關法律法規進行處理外,還將限制不予通過其新的相關審核及備案。

網友評論